Tube Screamer Circuit Diagram Circuit Diagram Of The Home Made Overdrive Effect Pedal

Home » Tube Screamer Circuit Diagram

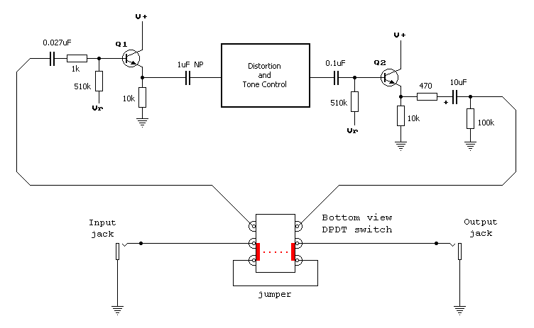
Circuit Diagram Of The Home Made Overdrive Effect Pedal
Circuit Diagram Of The Home Made Overdrive Effect Pedal
Product : Order Now

ads/responsive.txt

ads/responsive.txt

Circuit Diagram Of The Home Made Overdrive Effect Pedal

Tubescreamer Guitar Effect On Aida Dsp Q A Sigmadsp Processors

Index Of Bmampscom Ibanez

Technology Of The Tube Screamer Instructables

Amz Buffered Bypass Mod

Tonehome The World Of Vintage Guitar Effects Pedals Ts10 Tube

Electrosmash Tube Screamer Circuit Analysis

History Of The Tubescreamer Ts808 Overdrive Effect Pedal

More Tube Screamer Stuff Manticorefx

Https Encrypted Tbn0 Gstatic Com Images Q Tbn 3aand9gcsyzou38 8xegwpzp5ccsg5o6vi4egfcr5enjon6 E0ja2obn3e Usqp Cau

Perf And Pcb Effects Layouts November 2016

Ibanez Tube Screamer Wikipedia

Tonepad Tubescreamer 808 Clone Build Report Youtube

Kk 3457 Tube Screamer Schematic Ibanez Tube Screamer Schematic

Ibanez Ts9 Service Manual

Tube Reamer

Diy Tubescreamer Advice Diy Do It Yourself Harmony Central

Ibanez Ts9 Tube Screamer Sch Service Manual Download Schematics

Http Pedalparts Co Uk Docs Tubescreamer2 Pdf

The Technology Of The Tube Screamer

Busting The Myth About Ts9 And Ts808 Tubescreamer Circuits Youtube

The Repair Bench Ibanez Ts9 Tube Screamer Guitarkitbuilder

Ts6 Tube Screamer Circuit Youtube

The Technology Of The Tube Screamer

ads/link.txt
site traffic analytics